




Causal attribution theory
College students’ entrepreneurship education paths and start-up enterprise management strategies are explored based on the causal attribution theory. First, the entrepreneurial psychology of college students is investigated through a questionnaire survey and literature review. Moreover, the collected data are analyzed and summarized through DL and AI algorithms to identify a better path for college students’ entrepreneurship education. Then, a start-up enterprise management platform is constructed through AI and DNNs, and the management strategy of start-up enterprises is examined based on causal attribution theory.
The process begins by designing a questionnaire based on established theories and previous research findings, followed by a review and refinement of the questionnaire. Next, respondents or groups are identified, and questionnaires are distributed. Then, the questionnaires are collected, and the obtained data are processed and analyzed8. The literature review process involves five factors: topic proposal, research design, literature review, data collection, and data processing9. Ultimately, the data from the literature review and questionnaire survey are summarized, analyzed, and processed, and the results are discussed.
It is essential to understand the causal attribution theory in analyzing the management strategies of start-up enterprises. Causal attribution theory refers to the psychological process through which individuals infer the causes of outcomes based on internal information such as reasoning, perception, and thought. This process involves analyzing the causes of behaviors or events. The theory is mainly divided into attribution cognitive process theory and attribution effect theory. The former explains the attribution process, focusing on how individuals interpret their own and others’ behavior. The latter refers to connecting attribution with its impact on people’s behavior and psychology, providing insights into its broader effects10. This study applies these theories to explore start-up enterprise management strategies and college students’ entrepreneurship education paths.
Research elements of entrepreneurship education
The first research method employed in this study is a literature review. This involves collecting targeted literature, analyzing and identifying relevant sources, and selecting the appropriate literature for analysis. The review aims to assess the current state of research, identify key problems, research routes, and outcomes, and establish a theoretical foundation for the study. The second method is a questionnaire survey, which gathers insights into contemporary college students’ entrepreneurial ideas. Through this survey, the current state of entrepreneurship education is assessed. Then, the results of the literature research and questionnaire are integrated. The aspects that contemporary entrepreneurship education should focus on are studied. The data processing method for analyzing the collected insights involves examining the interactive effects of different factors11. Figure 1 demonstrates the influence of various factors on the path of college students’ entrepreneurship education.

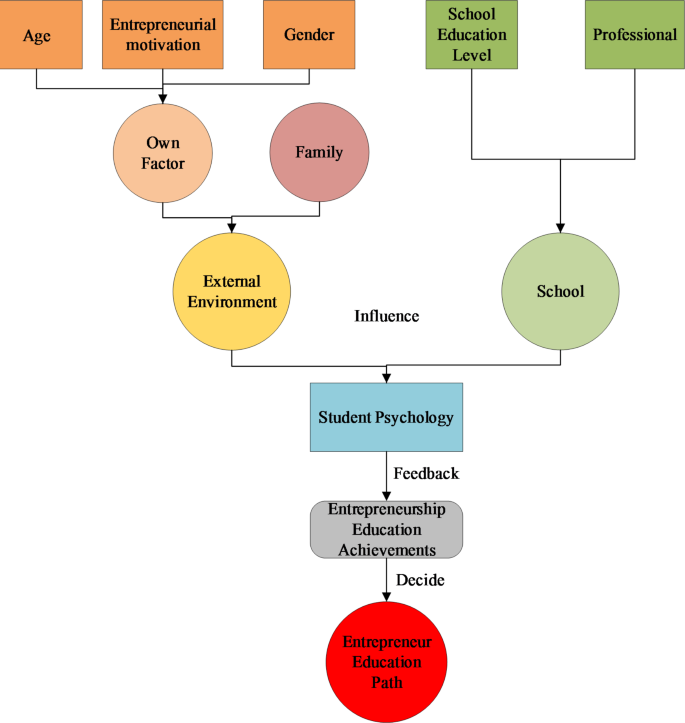
Effect diagram of the impact of entrepreneurship education path.
Figure 1 illustrates the interaction mechanism of multiple factors influencing students’ entrepreneurial psychological environment. As shown in the figure, the external environment, family background, personal factors, and school environment collectively form a complex network that affects students’ psychological environment. Among these, personal factors include age, gender, and entrepreneurial motivation, which exert their influence at the individual trait level. Age is associated with experience and risk tolerance, while gender differences may lead to varying entrepreneurial preferences and decision-making styles. Entrepreneurial motivation directly drives the initiation and persistence of entrepreneurial behavior. Regarding the school environment, the level of education reflects the extent to which teaching resources, faculty strength, and academic atmosphere support the development of students’ entrepreneurial literacy. Different academic disciplines, with their distinct knowledge systems and practical orientations, shape students’ unique thinking patterns and skill sets, thus influencing their entrepreneurial perspectives and path choices12. In this influence chain, students’ psychological environment occupies a central role, integrating the effects of external factors and feeding them back into the outcomes of entrepreneurship education. These outcomes, as key outputs, further influence the final choice of the entrepreneurship education path13. Given this complex relationship, the selection and management of entrepreneurial paths for college students must be analyzed from multiple dimensions, carefully weighing the weight of various influencing factors. A deep exploration of their intrinsic logic and potential effects is essential, providing a solid theoretical and practical foundation for determining the most suitable entrepreneurship education path. Thus, it strengthens the foundation for students’ entrepreneurial practices14. Table 1 exhibits the various conditions of the college students studied.
In Table 1, the scientific rigor and representativeness of sample selection are critical in this study. To comprehensively analyze the various factors affecting student entrepreneurship and explore suitable entrepreneurship education paths, this study adopts a multi-channel, hierarchical sampling method, selecting 300 students with entrepreneurial experience from a wide range of institutions. In terms of age, the sample spans from lower undergraduate years to graduate students, based on educational stages and entrepreneurial development patterns, to capture the dynamic evolution of entrepreneurial intentions and abilities with age. Regarding gender, the principle of gender balance is strictly followed to ensure that both male and female perspectives are adequately represented. This enables a deep exploration of the potential impact of gender differences on entrepreneurial decision-making, resource acquisition, and risk preferences. Considering family background, the study comprehensively considers factors such as urban-rural differences, economic class diversity, and the presence or absence of a family entrepreneurship tradition. It precisely analyzes how family values, resource support, and social networks shape the initiation and development of entrepreneurship. In terms of academic discipline, the study includes a broad spectrum of majors, including science and engineering, business management, and humanities and social sciences. It reveals the unique contributions and constraints of different knowledge systems, thinking models, and practical orientations in the entrepreneurial process. Regarding school type, both key and general institutions are considered, comparing the differential impacts of educational resources, academic atmosphere, and competitive pressure on the entrepreneurship education ecosystem. This ensures that the 300 samples comprehensively represent the entrepreneurial ecosystem of college students. Thus, it provides foundational data for subsequent research and enables a deep analysis of the factors influencing entrepreneurship education and the optimization paths for such education.
In the research process for start-up enterprise management strategies, constructing a network model based on DNNs and AI is a core element. To ensure the reliability and universality of the research conclusions, the selection of start-up enterprise samples follows strict standards and scientific procedures. The sample selection begins with an extensive screening of commercial databases and industry recommendations, encompassing start-up enterprises established within a specific time range (typically 1–5 years) across various industry sectors. This stage focuses on factors such as enterprise size, development stage, and market potential to ensure sample diversity and representativeness, capturing the commonalities and unique features of start-up enterprise management strategies. In terms of size, the sample includes enterprises ranging from micro-teams to 100 employees, analyzing the differences in management strategies under different human resource structures. In terms of the development stage, the study targets enterprises at key stages, from product development and market testing to early profitability, to uncover the dynamic evolution of management strategies. Regarding market potential, the study evaluates enterprises based on industry growth rates, market share expansion expectations, and technological innovation assessments. It includes high-potential and stable growth enterprises, to explore the role of external environments in shaping management strategies15. The sample selection also emphasizes the observability of management strategies and data availability, prioritizing enterprises with relatively complete structures, clear decision-making processes, and standardized data records, ensuring the depth and quality of the data. For determining the success of management strategies, a multidimensional evaluation framework is constructed. Short-term performance indicators include market share growth rate, year-on-year revenue increase, and optimization of customer acquisition costs, which measure the ability to build market competitive advantages. From a long-term perspective, brand value enhancement, continuous innovation capabilities, and customer loyalty maintenance are evaluated16. In addition, internal organizational coherence, employee satisfaction, and talent retention rates are key indicators that reflect the effectiveness of management strategies in fostering team cohesion and vitality. This comprehensive evaluation of the management strategy’s effectiveness in balancing multiple objectives lays a strong foundation for subsequent DNN and AI model analyses. It can accurately identify factors that affect start-up enterprise management strategies, and conduct effective risk assessment. Meanwhile, it can provide targeted guidance for optimizing and upgrading start-up enterprise management strategies, and enhance enterprise survival and development capabilities. The abstract concept of the DL algorithm is displayed in Fig. 2.

Operation flow chart of DNNS.
Figure 2 shows multiple layers of DL, the most complex of which is the hidden layer. DL covers multiple hidden layers, each containing multiple factors. While the factors within a single layer are not interconnected, the layers themselves are connected. Data processing occurs sequentially, with each layer processing the data independently. Factors within the same layer do not influence each other. Next, the AI encoder used here is based on an unsupervised learning and training method, which automatically performs calculation through data input and subsequently outputs the data results17. Using this method to analyze the influencing factors of college students’ entrepreneurial path and the management strategy of start-up enterprises can generate accurate results. Figure 3 presents the basic workflow of the AI encoder.

Workflow of AI automatic encoder.
Figure 3 reveals that the automatic encoder includes two layers: the encoder and the decoder. The error ultimately comes from the comprehensive analysis of the two. After undergoing unsupervised learning, the AI encoder operates without manual intervention. Once the data is provided, the system automatically analyzes it and produces error results18. This study offers vital technical support for the data analysis process using AI. Moreover, data processing through AI ensures higher accuracy for the research outcomes.
Research method
This study uses the causal attribution theory to investigate college students’ entrepreneurship education paths and start-up enterprise management strategies. First, the path of college students’ entrepreneurship education is studied through the interaction effect. The study includes two variables, school education and external environmental impact. The calculation is based on these two comprehensive factors, as listed in Eq. (1):
$$\:M{S}_{t}=a+{b}_{1}SM{M}_{t}+{b}_{2}M{Q}_{t}+{b}_{3}{V}_{t}+{c}_{t}+{d}_{t}$$
(1)
\(\:M{S}_{t}\) represents the entrepreneurial motivation of college students; \(\:SM{M}_{t}\) is the level of school education; \(\:SM{M}_{t}*M{Q}_{t}\) refers to the interaction between school education and external influence. \(\:{V}_{t}\) stands for the key factors affecting college students, encompassing family background, school, major, age, and gender. \(\:a\) means the psychological factors of students; \(\:b\) represents the basic state of students; \(\:{c}_{t}\) reveals the imperceptible potential influencing factors; \(\:{d}_{t}\) denotes other small probability random influencing factors. The adjustment equation, Eq. (2), is also constructed to make the model more accurate and applicable:
$$\:M{S}_{t}=a+{b}_{1}SM{M}_{t}+{b}_{2}M{Q}_{t}+{b}_{3}{V}_{t}+{b}_{4}SM{M}_{t}*M{Q}_{t}+{c}_{t}+{d}_{t}{V}_{t}$$
(2)
A comprehensive calculation of the impact of school education and the external environment is added. The research on college students’ entrepreneurial path starts with multiple factors. Based on the causal attribution theory, the factors affecting college students’ entrepreneurship education paths are comprehensively collected. The data are processed based on linear regression algorithm through the DNN and AI model, and then the data processing results are analyzed. Finally, the research findings are summarized to determine the comprehensive factors affecting the path of college students’ entrepreneurship education.
The deep neural calculation method is to correct the weight and deviation of each neuron. The specific principle is to judge the error function of the whole neural network, and correct it if the function decreases. The specific calculation equation reads:
$$\:{X}_{k+1}={X}_{k}-{a}_{k}{b}_{k}$$
(3)
\(\:{X}_{k}\) represents the deviation value and weight of the network; \(\:{X}_{k+1}\) refers to the calculated deviation value and weight; \(\:{a}_{k}\) stands for the learning speed of the neural network; \(\:{b}_{k}\) denotes the gradient of the error function. The neural network inputs data during operation and the calculation method of each network layer is as follows:
The input of the neuron \(\:i\) in the first layer of the hidden layer can be written as Eq. (4):
$$\:{{u}^{I}}_{i}={\sum\:}_{g=1}^{G}{W}_{gi}{X}_{kg}$$
(4)
W represents the connection weight between all levels of neural networks. The output of the neuron \(\:i\) in the first layer of the hidden layer is:
$$\:{{\upsilon\:}^{I}}_{i}=n\left({\sum\:}_{g=1}^{G}{W}_{gi}{X}_{kg}\right)$$
(5)
The output of the neuron \(\:t\) in the second layer of the hidden layer reads:
$$\:{{\upsilon\:}^{I}}_{t}=n\left({{\sum\:}_{i=1}^{I}{W}_{it}{V}_{i}}^{I}\right)$$
(6)
The input of the neuron \(\:d\) in the output layer is:
$$\:{{u}^{D}}_{d}={\sum\:}_{t=1}^{I}{W}_{td}{{V}_{t}}^{T}$$
(7)
The expression of the output of the neuron \(\:d\) in the output layer reads:
$$\:{m}_{kd}={{v}_{d}}^{D}=n\left({\sum\:}_{t=1}^{T}{W}_{td}{{V}_{t}}^{T}\right)$$
(8)
The output error of the neuron \(\:d\) in the output layer is as follows:
$$\:{e}_{kd}\left(h\right)={d}_{kd}\left(h\right)-{y}_{kd}\left(h\right)$$
(9)
The synthesis of output errors of all neurons in the output layer is shown in Eq. (10):
$$\:E\left(h\right)=\frac{1}{2}{\sum\:}_{d=1}^{D}{{e}^{2}}_{kd}\left(h\right)$$
(10)
The above discussion highlights that the DNN calculation involves transmitting signals layer by layer while continuously correcting errors. After processing through all the layers, the total output error is ultimately aggregated at the output layer19.
The data needs to be verified in data analysis. The verification equation of normal distribution is as follows:
$$\:{F{{max}|}_{v}{\left(x\right)}_{o}x)}_{max}$$
(11)
\(\:{S}_{v}\) and \(\:{E}_{o}\) represent two assumptions; \(\:{F}_{max}\) denotes the highest point of data distribution. Mann-Whitney U test algorithm is used for the nonparametric test.
$$\:{V}_{\alpha\:}={x}_{\alpha\:}{x}_{\beta\:}+\frac{{x}_{\alpha\:}\left({x}_{\alpha\:}+1\right)}{2}-{Y}_{\alpha\:}$$
(12)
$$\:{V}_{\beta\:}={x}_{\alpha\:}{x}_{\beta\:}+\frac{{x}_{\beta\:}\left({x}_{\beta\:}+1\right)}{2}-{Y}_{\beta\:}$$
(13)
\(\:{V}_{\alpha\:}\) and \(\:{V}_{\beta\:}\) refer to the maximum values of different data; \(\:{x}_{\alpha\:}\) and \(\:{x}_{\beta\:}\) represent the individual data of diverse combinations, respectively. \(\:{Y}_{\alpha\:}\) and \(\:{Y}_{\beta\:}\) are the average of each data group, respectively. The comprehensive factors are analyzed through data calculation, and the final results are studied.
This study employs a comprehensive range of scientific research methods to lay the foundation for exploring college students’ entrepreneurship education paths and start-up enterprise management strategies. During the data collection phase, a questionnaire was designed and widely distributed, targeting a sample of 300 students with entrepreneurial experience and diverse backgrounds. The sample encompasses a broad spectrum of differences across age, gender, family background, major, and school type, enabling a deep exploration of factors influencing entrepreneurship. Concurrently, a systematic literature review is conducted, following a five-step process to extract key elements of entrepreneurship education and core principles of enterprise management from the literature, thus providing a theoretical foundation for the study.
In the data analysis phase, linear regression analysis is employed as the primary research method to examine the interactive effects of school education, external environment, and individual student factors. This method precisely quantifies the weight of each factor’s influence on entrepreneurial motivation, allowing for the accurate identification of key driving factors. DL algorithms, leveraging the advantages of multilayer architectures, including input, hidden, and output layers, explore the complex relationships of factors within the hidden layers. Guided by the neuron error function, the signals are transmitted and corrected progressively through the layers, enabling efficient processing of high-dimensional complex data. The models for entrepreneurship education paths and enterprise management strategies are dynamically optimized in real-time, capturing subtle changes in variables and long-term trends, thus enhancing the models’ predictive and explanatory power. For model validation, normal distribution validation equations and Mann-Whitney U tests are used to rigorously check the normality of data distributions and the significance of inter-group differences. This ensures the robustness, reliability, and generalizability of the research results. These methods provide strong support for the practical innovation of college students’ entrepreneurship education and the scientific optimization of start-up enterprise management strategies, offering deep empowerment for developing entrepreneurial ecosystems and innovation.
Modeling based on causal attribution theory
This study employs the causal attribution theory to examine start-up enterprise management strategies and college students’ entrepreneurship education paths. First, the factors influencing college students’ entrepreneurship education paths are modeled using the DNN algorithm and AI processing. Multiple factors affect the entrepreneurship education path of college students, making it crucial to establish a research and analysis model through the interaction effect20. Figure 4 reveals that the results are influenced by both the external environment and school education. The relative impact of each factor must be determined through data analysis.

Comprehensive influence diagram of College Students’ entrepreneurship education path.
Figure 4 illustrates that based on the causal attribution theory, school education factors and external environmental factors collaboratively influence students’ entrepreneurial mindset, entrepreneurial outcomes, and the path selection of entrepreneurship education. Students’ entrepreneurial mindset impacts entrepreneurial outcomes, which in turn determines their path choice of entrepreneurship education. The interplay of multiple factors creates a complex impact, necessitating comprehensive research from various perspectives21.
The research and modeling of management strategies for start-up enterprises aim to collect and analyze the influencing factors on the management strategies of various start-up enterprises, thereby establishing models for influencing factors and risk management strategies22. Figure 5 shows the risks of start-up enterprises from different aspects.

Risk management model of start-up enterprises.
Figure 5 shows that the risks of start-up enterprises are pervasive, with risks in different areas directly impacting the survival of these enterprises. Based on causal attribution theory, management strategy risk, system risk, and environmental risk are the main risk sources. These risks include secondary risks, with management strategy risks being particularly significant. These risks encompass decision-making errors, cultural differences, internal staff resistance, and employee turnover. These stimulus risks may lead to major risks at any time, and eventually bring serious risks to start-up enterprises. The study of start-up management strategies involves a detailed, step-by-step analysis of risk points in the management strategy, based on secondary risks. After a thorough evaluation, the impact of management strategy risks on start-up enterprises is predicted, and practical recommendations are made to mitigate risks, helping enterprises identify better management strategies and ensuring steady progress in the future. A comprehensive study is made according to the basic situation of students’ mentalities, such as age, gender, family background, major, and school. These factors are analyzed to evaluate their impact on college students’ entrepreneurship education and start-up enterprise management.
Source link